0971786775
07-722-7706
kfstpa@gmail.com
最新動態
本會最新消息
積分課及活動報名
內政部
內政部消防署
高雄市政府消防局
高雄市政府社會局
其他縣市機關
消防相關友會
服務介紹
申請加入公會
辦理執業執照
公會章程
公會福利
公會介紹
歷年活動
聯絡我們
最新動態
本會最新消息
積分課及活動報名
內政部
內政部消防署
高雄市政府消防局
高雄市政府社會局
其他縣市機關
消防相關友會
服務介紹
申請加入公會
辦理執業執照
公會章程
公會福利
公會介紹
歷年活動
聯絡我們
07-2233391
07-722-7706
kfstpa@gmail.com
最新消息
首頁
最新消息
內政部
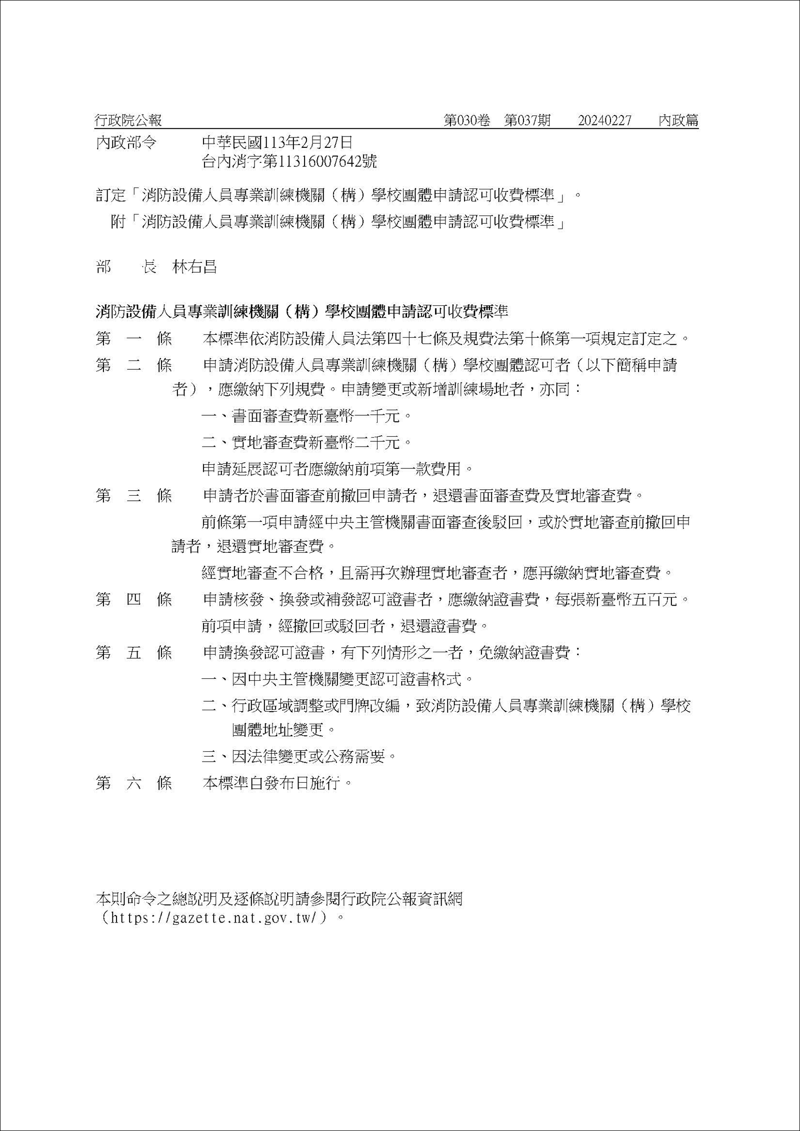
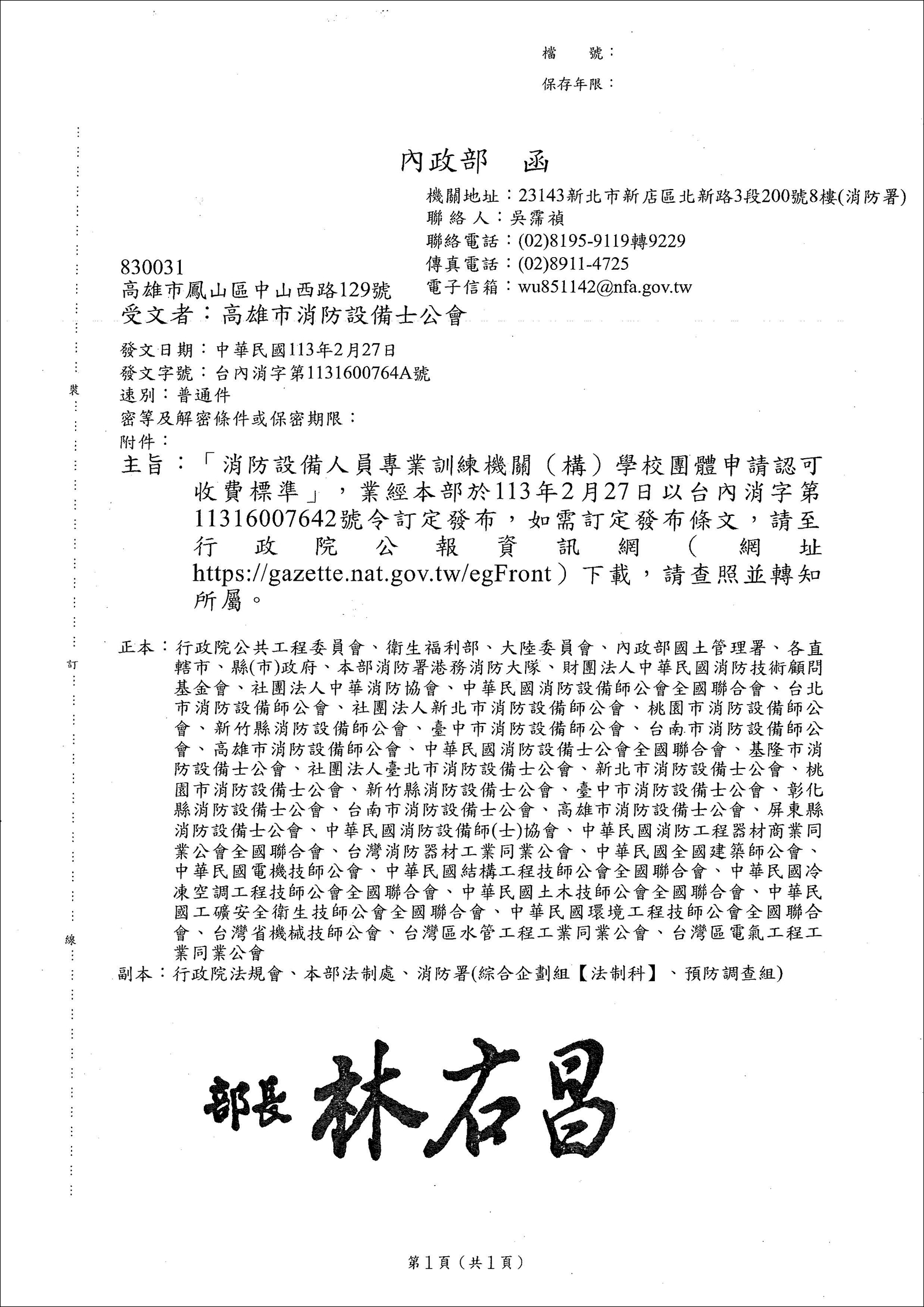
訂定發布條文:「消防設備人員專業訓練機關(構)學校團體申請認可收費標準」
2024/02/27
內政部
訂定發布條文:「消防設備人員專業訓練機關(構)學校團體申請認可收費標準」
函文下載
分享至:
×
留下您的聯絡資訊,我們將為您提供免費的老人照護資源
送出中